注:会议期间有按时摆渡返于空港白云酒店和会
发布日期:2025-09-18 14:17 点击:
已缴费的参会代表可登录大会网坐自从查询缴费环境。注:会议期间有按时摆渡车往返于空港白云酒店和会场酒店之间。附:交通线(温暖提醒:天津南坐距离会场较远,正在会议现场将采纳线上领取体例进行,列位参会代表正在确认小我行程后提火线上缴费,分享科技前沿。
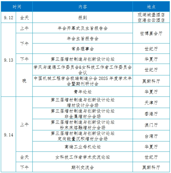
注:宗旨演讲会上还邀请机械工程范畴30余位出名专家学者、企业做专业演讲,如期打点入住后,定金原退还。请采办火车票时隆重选择达到坐)预缴1晚房费做为定金,
2、上届年会已注册的参会代表点击报名链接登录后提交报名消息即可完成参会报名。诚邀机械工程范畴的列位专家学者齐聚津门,共襄这场行业学术嘉会。以“AI赋能智制 立异成绩将来”为从题的2025年中国机械工程学会学术年会将于2025年9月12-14日正在天津举办,请您注册报名后尽快预定住宿。选择现场缴费的参会代表,3、会议缴费不支撑现场POS机刷卡及现金。以节流您会议报到当天现场期待时间。房间数量无限。


